Collage Site 1.8.0.1 Knowledge Base
English
Japanese
Chinese
Dutch
French
German
Italian
Portuguese
Spanish
General
Workflow
Workflow
This article will cover general workflow Collage Site currently supports.
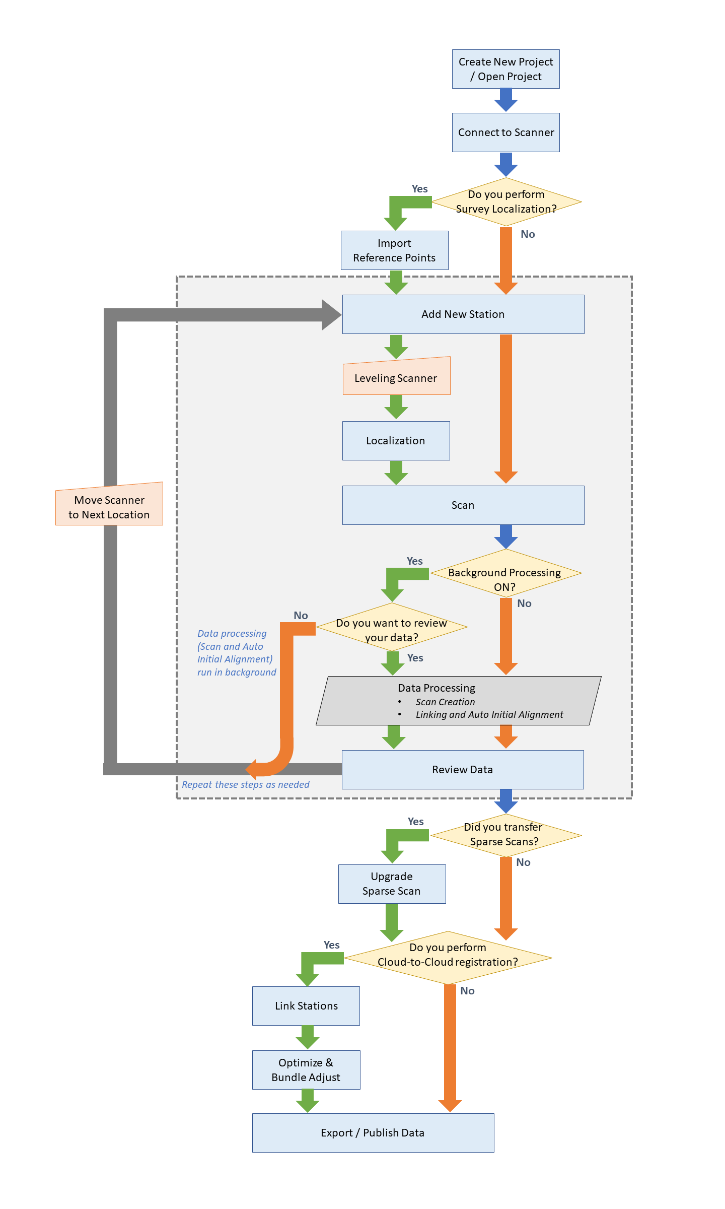
Scanning workflow
This is the general scan workflow overview when using Collage Site.